This website requires JavaScript.
Explore
Help
Sign In
cerxes
/
openmaptiles
Watch
1
Star
0
Fork
0
You've already forked openmaptiles
Code
Issues
Pull Requests
Releases
Wiki
Activity
Files
8ac85dced662ff754d7a655836545bdd82fa3b90
openmaptiles
/
layers
/
water_name
History
jirik
5c67f2769e
Add st_isvalid check to imposm3 generalized tables
...
Fix
#386
2018-01-31 17:24:05 +01:00
..
etl_diagram.png
Update diagrams
2017-12-04 12:06:28 +01:00
layer.sql
Add osm_id as key of water_name
2017-12-04 10:53:26 +01:00
mapping_diagram.png
Update diagrams
2017-12-04 12:06:28 +01:00
mapping.yaml
Multilinguality (
#279
)
2017-06-12 17:53:47 +02:00
README.md
Update diagrams
2017-12-04 12:06:28 +01:00
update_marine_point.sql
Import additional names from Wikidata
2017-11-16 09:03:41 +01:00
update_water_lakeline.sql
Add st_isvalid check to imposm3 generalized tables
2018-01-31 17:24:05 +01:00
update_water_point.sql
Import additional names from Wikidata
2017-11-16 09:03:41 +01:00
water_name.yaml
Add osm_id as key of water_name
2017-12-04 10:53:26 +01:00
README.md
water_name
Docs
Read the layer documentation at
http://openmaptiles.org/schema#water_name
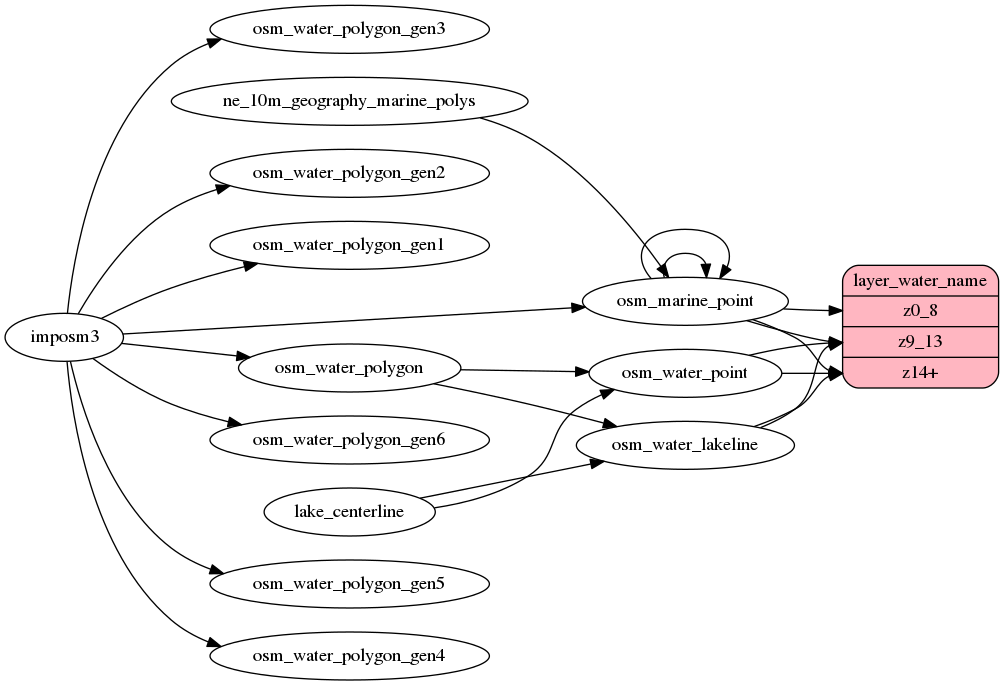
Mapping Diagram
ETL diagram
Reference in New Issue
View Git Blame
Copy Permalink