This website requires JavaScript.
Explore
Help
Sign In
cerxes
/
openmaptiles
Watch
1
Star
0
Fork
0
You've already forked openmaptiles
Code
Issues
Pull Requests
Releases
Wiki
Activity
Files
ae9498547d89f7a3aeb74c28be24842781b1970c
openmaptiles
/
layers
/
transportation
/
README.md
jirik
8ae45dd777
Update diagrams of transportation
2017-03-15 13:55:18 +01:00
276 B
Raw
Blame
History
transportation
Docs
Read the layer documentation at
http://openmaptiles.org/schema#transportation
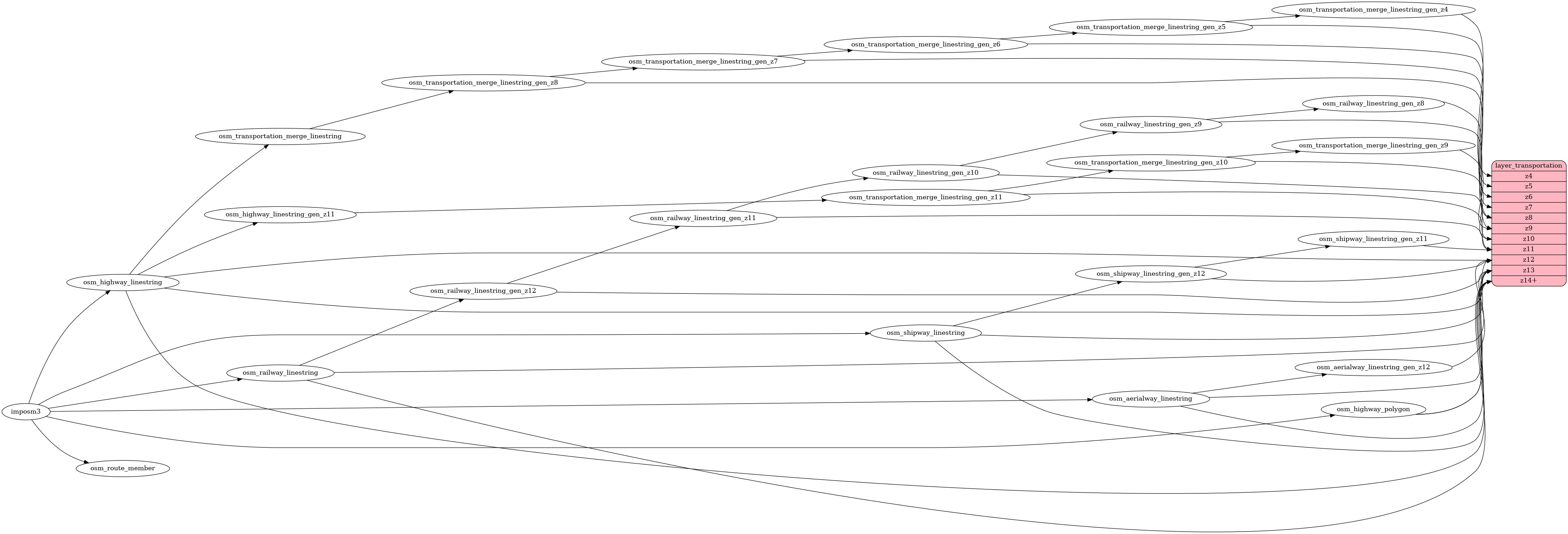
Mapping Diagram
ETL diagram
Reference in New Issue
View Git Blame
Copy Permalink