Files
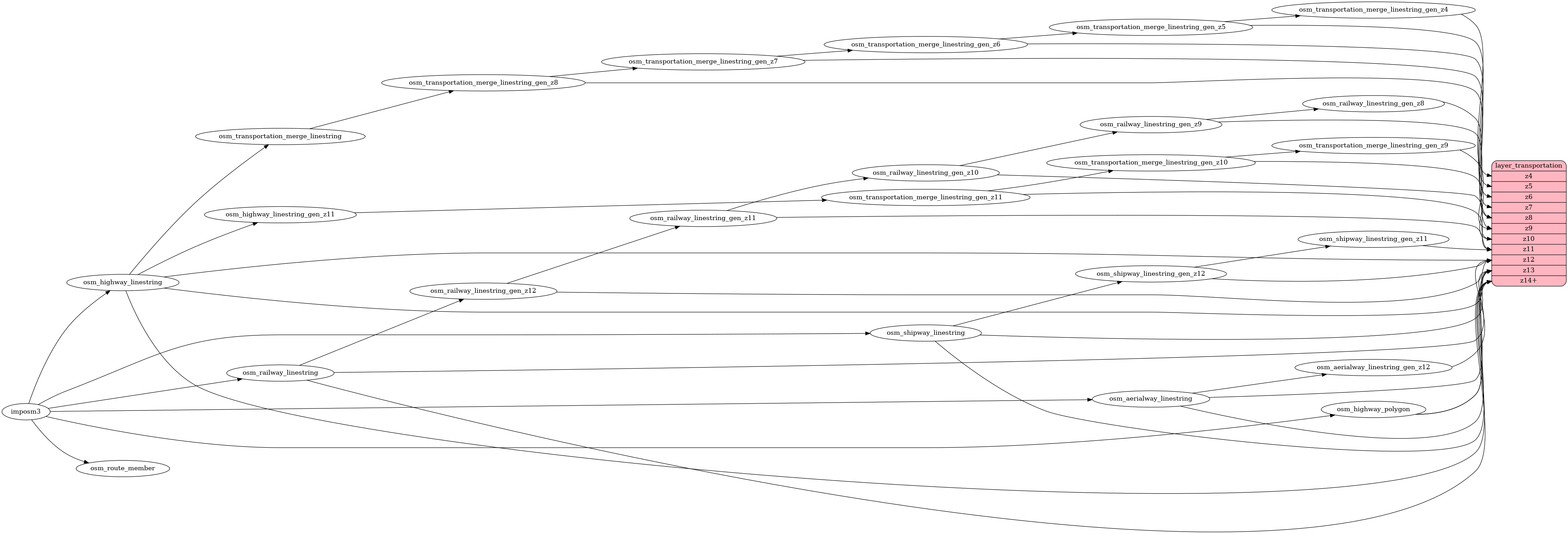
openmaptiles/layers/transportation/etl_diagram.png
Tomas Pohanka d0ebdde458 Fix transportation road segments disconnection (#1109)
To avoid discontinuous transportation lines between zooms 9 and 11. 
 - Originally limit geometry by length for z9 - z11 (`ST_Length(geometry) > ZRes(11)`)
 - highway z9 to z11 was generalized during import-osm
 - now just create a filtered and generalized z11 table
 - then merge segments in the same way as from (full-featured) osm_highway_linestring and used this merged z11 for mat.view z10 and z9

Close #1107
2021-04-30 15:39:56 +02:00

470 KiB
4594x1565px