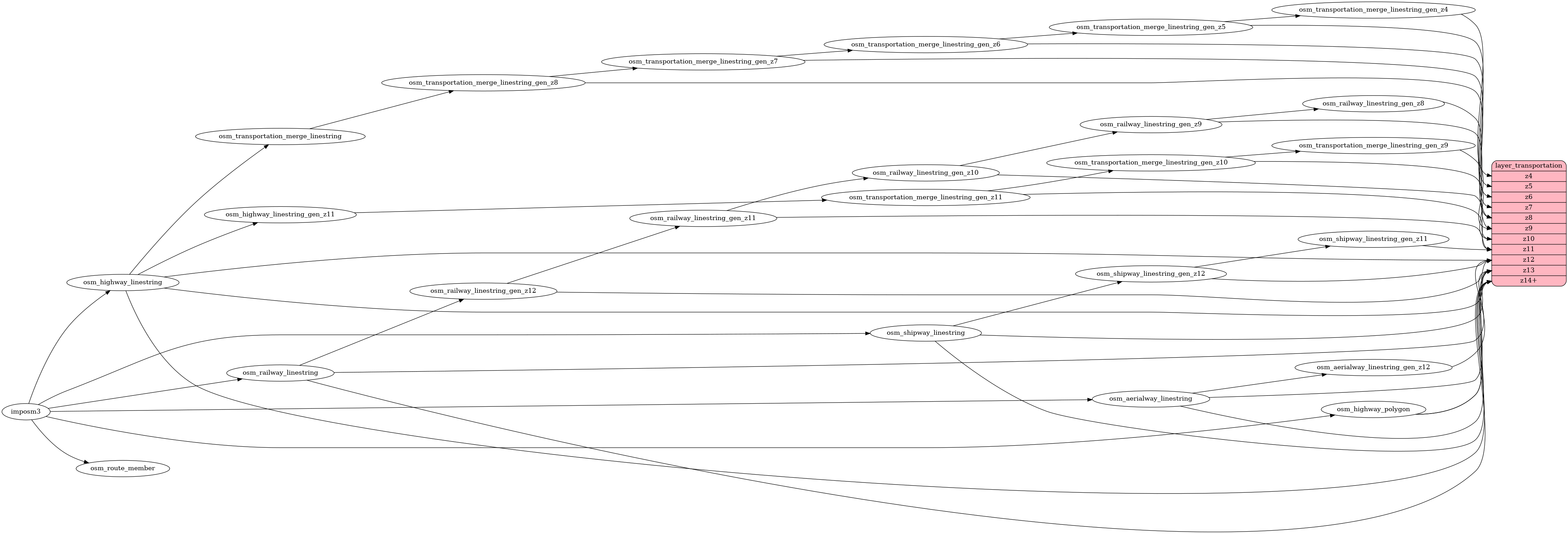
To avoid discontinuous transportation lines between zooms 9 and 11. - Originally limit geometry by length for z9 - z11 (`ST_Length(geometry) > ZRes(11)`) - highway z9 to z11 was generalized during import-osm - now just create a filtered and generalized z11 table - then merge segments in the same way as from (full-featured) osm_highway_linestring and used this merged z11 for mat.view z10 and z9 Close #1107
transportation
Docs
Read the layer documentation at http://openmaptiles.org/schema#transportation

